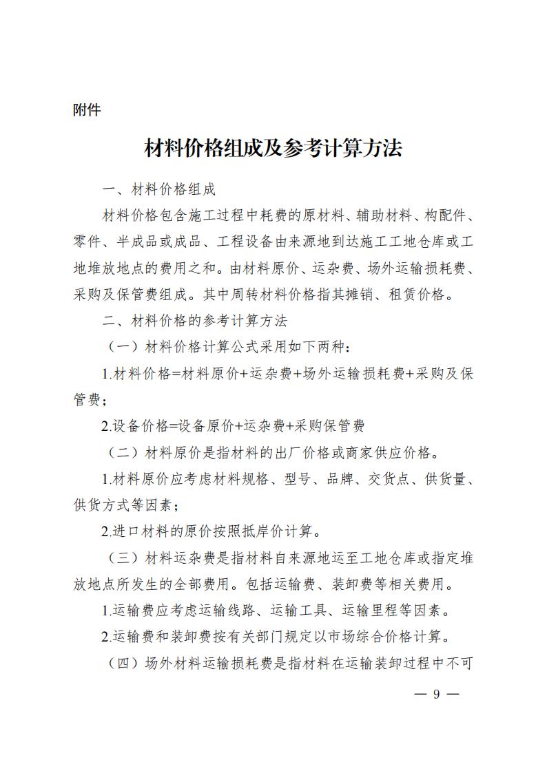
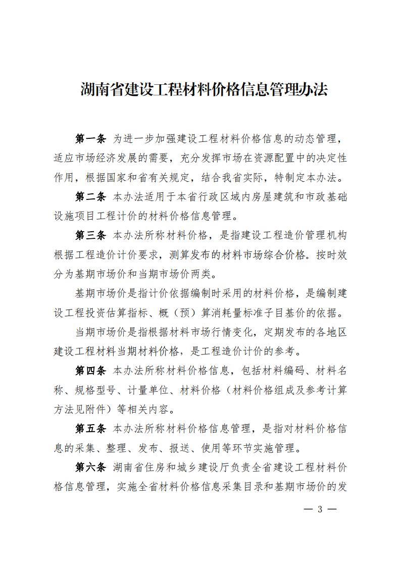
湖南万达>政策法规2023年02月27日
网站信息来源:http://zjt.hunan.gov.cn/zjt/hnweb/zxfb/202302/t20230227_29257470.html
志愿服务丨我司开展学雷锋义务植树活动
2023-03-12
巾帼心向党,芳华齐绽放——湖南万达“三八妇女节”活动
2023-03-08
湖南万达赴鼎正、中量工程咨询公司开展学习交流
2023-02-22
董事长颜佳鸿、总经理谭义红被聘为中价协工程造价纠纷调解员
2023-02-17
新年第一课:逐梦新征程,奋斗再出发!
2023-01-31
【喜报】湖南万达顺利通过国家高新技术企业!
2022-12-23
我司开展2022年度消防演练和应急救护培训
2022-10-25
喜迎二十大,献血践初心;惠及你我他,公益靠大家!
2022-09-23
一岁一礼,集体庆生丨湖南万达二季度集体生日会
2022-06-28
文明创建丨湖南万达积极开展创城志愿服务活动
2022-06-12